A
Constituição Federal, por meio da Emenda Constitucional 45/2004 que alterou o
art. 114 da Carta Magna, ampliou a competência da Justiça do Trabalho (JT),
atribuindo a esta poderes para dirimir conflitos decorrentes da relação de
trabalho e não somente de emprego, como era a redação anterior.
A relação
de trabalho tem uma abrangência muito maior que a relação de emprego. A relação
de emprego é apenas uma das modalidades da relação de trabalho, ou seja,
caracteriza-se pela relação entre empregado (art. 2º da CLT) e empregador
(art. 3º da CLT).
A relação
de trabalho tem caráter genérico e envolve, além da relação de emprego, a
relação do trabalho autônomo, do trabalho temporário, do trabalho avulso, da prestação
de serviço, entre outras modalidades laborais.
O art.
114 da Constituição Federal dispõe sobre a competência material da Justiça do
Trabalho, estabelecendo que compete à Justiça do Trabalho processar e julgar,
dentre outras ações, as seguintes:
·
ações
da relação de trabalho;
·
ações
do exercício do direito de greve;
·
ações
sobre representação sindical (entre sindicatos, sindicatos e trabalhadores e
sindicatos e empregadores);
·
ações
de indenização por dano moral ou patrimonial decorrentes da relação
de trabalho;
·
ções
de penalidades administrativas impostas aos empregadores pelos órgãos
fiscalizadores (INSS, Receita Federal, Ministério do Trabalho etc.);.
ÓRGÃOS DA JUSTIÇA DO TRABALHO
A
organização Judiciária Trabalhista está prevista nos art. 111 a 116 da
Constituição Federal, sendo composta hierarquicamente pelos seguintes órgãos:

Em
cada instância da Justiça do Trabalho (acima demonstrado) será proferida uma
sentença judicial ou acórdão (pelo respectivo órgão julgador) das provas
efetuadas pelas partes no processo, que poderá ou não ser alvo de recurso para
a instância superior, tanto por parte da empresa quanto por parte do
empregado.
O recurso
é o ato em que a parte manifesta a intenção de ver novamente apreciada a causa,
em geral por órgão diverso do anterior e hierarquicamente superior a este
(princípio do duplo grau de jurisdição), com o objetivo de que a decisão
proferida seja modificada a seu favor.
As Varas
do Trabalho (VT), antes conhecidas como Juntas de Conciliação e Julgamento
(JCJ), são os órgãos de 1º grau ou 1ª instância da JT, onde normalmente se
inicia o processo trabalhista.
O
julgador das VT são os juízes do trabalho. Nas localidades onde não houver VT
ou que não sejam cobertas por Varas de Trabalho próximas, o juiz de direito
local terá competência trabalhista, ou seja, poderá julgar os processos
trabalhistas destas localidades.
Os
Tribunais Regionais do Trabalho fazem parte da 2ª instância e como o próprio
nome diz, são divididos em regiões (Estados). Se um estado não tem TRT ele
participará junto a outro estado.
O TRT
poderá ser acionado (por meio de recurso) sempre que a parte que tenha sentença
desfavorável, não se conformar com a decisão proferida pela instância
inferior.
Conforme
dispõe o art. 111 da CF e art. 644 da CLT, o Tribunal Superior do Trabalho
(instância extraordinária) é o órgão de cúpula da Justiça do Trabalho e suas
decisões abrangem todo o país. Das decisões do TST somente caberão recurso para
o Supremo Tribunal Federal quando contrariarem matéria constitucional, o qual
julgará em única e última instância o processo.
Não havendo
matéria constitucional a ser apreciada, o TST será a última instância para
efeito de julgamento de matérias relacionadas ao Direito do Trabalho.
PROCESSO DO TRABALHO
O
processo é o complexo de atos sequenciais e termos, por meio dos quais se
concretiza a prestação jurisdicional - através de um instrumento chamado
"Ação", originado de um dissídio trabalhista. Simplificando: é meio
pelo qual o empregado ou empregador se utiliza para satisfazer um prejuízo que
eventualmente tenha tido da relação de trabalho.
O
processo do trabalho é bastante dinâmico e diferentemente do processo civil,
que se apresenta com maior rigor formal, possui características próprias,
orientando-se por princípios menos complexos os quais visam dar maior
celeridade processual e resolver o conflito com o menor tempo possível.
O
propósito desta celeridade está consubstanciado na redução de várias fases
processuais e recursos que existe na esfera civil, bem como na redução de
prazos e procedimentos dos atos processuais.
Dentre as
principais características (princípios) do processo do trabalho, podemos citar:
·
Finalidade
Social: em razão da própria diferença entre as partes, o Direito do Trabalho
procura assegurar que haja um equilíbrio entre o empregado e o empregador. O
processo trabalhista permite que o mais fraco (empregado) goze de benefícios
que não atingem o empregador, como por exemplo, a isenção do depósito recursal.
·
Oralidade:
O processo do trabalho é eminentemente oral, isto é, nele prevalece a palavra
falada, não só pela valorização da conciliação (acordo), como também pela
própria faculdade à parte de propor uma ação ou se defender, sem intermediação
de advogado (embora não seja muito recomendado pela falta de conhecimento
técnico).
·
Celeridade:
as questões trabalhistas por trazerem em seu ânimo o único meio de
sobrevivência do trabalhador e de sua família (salário), nada justificaria a
demora na resolução do conflito. A Justiça Trabalhista prevê, por exemplo, que
se o juiz perceber que a reclamada se utiliza de recursos com fins
exclusivamente protelatórios (adiar o julgamento), poderá aplicar-lhe multa por
tal ato.
DOS DISSÍDIOS INDIVIDUAIS E COLETIVOS
Podemos
dizer que dissídio significa conflito, discórdia
decorrente da relação de trabalho, inclusive a de emprego, onde, por meio da
ação, as partes buscam a Justiça do Trabalho para dirimir estes
conflitos.
No
direito processual do trabalho há duas espécies de dissídios:
·
Individuais:
que se caracteriza pela prevalência de interesses pessoais; e
·
Coletivos:
que se caracteriza pela prevalência de interesses de toda uma coletividade
profissional.
Nos
dissídios individuais trabalhistas o legislador adotou as expressões Reclamante
(como sinônimo de autor) e Reclamado (como sinônimo de réu).
Embora
sempre associamos o reclamante (autor) como sendo o empregado, nada impede que
a empresa também possa ser considerada como autora de um processo trabalhista.
Assim dispõe o art. 651 da CLT ao mencionar a
expressão "reclamante ou reclamado", em referência ao local de
propositura da ação.
PRESCRIÇÃO
A
prescrição é o período de tempo que o empregado tem para requerer seu direito
na Justiça do Trabalho. A prescrição trabalhista é sempre de 2 (dois) anos a
partir do término do contrato de trabalho, atingindo as parcelas relativas
aos 5 (cinco) anos anteriores, ou de 05 (cinco) anos durante a vigência
do contrato de trabalho.
Prescrição na Vigência do Contrato de
Trabalho
Durante a
vigência do contrato de trabalho, o empregado que tem um direito violado
dispõe de 5 (cinco) anos para pleiteá-lo na Justiça Trabalhista.
Assim,
para um empregado que tinha o direito mas não recebeu suas férias em
janeiro/2023, terá até janeiro/2028 para reclamar, ou seja, 5 (cinco) anos após
ter ocorrido a lesão ao direito.
Se não o
fizer neste prazo, diz-se que o direito está prescrito, não podendo mais ser
reclamado.
Prescrição após a Rescisão de Contrato de
Trabalho
Quando
da rescisão de contrato de trabalho, o prazo prescricional é de 02
(dois) anos, isto é, o empregado dispõe de dois anos para reclamar os direitos
referentes aos últimos cinco anos de trabalho (de vigência do contrato).
Portanto,
um empregado demitido em maio/07 e que se acha no direito de reaver um prejuízo
decorrente da relação de emprego, terá até maio/09 para propor a ação
(dissídio) trabalhista e reaver os direitos dos últimos 5 anos, contados a
partir da data de propositura da ação.
Se o
mesmo fizer a propositura da ação após este prazo, ainda que o direito seja
reconhecido, a Justiça Trabalhista não lhe o concederá, em razão da mesma se
encontrar prescrita.
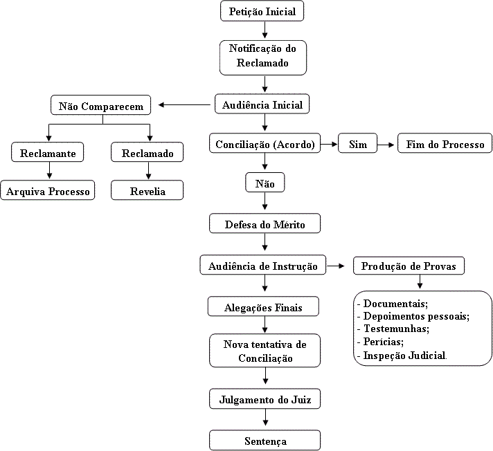
FLUXOGRAMA DO PROCEDIMENTO TRABALHISTA EM
DISSÍDIO INDIVIDUAL

Autor:
Sérgio Ferreira Pantaleão